吴川市 [切换站点]
热门站点
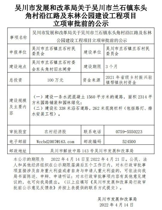
同城头条  >  本地热点  >  总投资100万!吴川兰石镇这条村将建1560㎡道路及园林绿化等!
总投资100万!吴川兰石镇这条村将建1560㎡道路及园林绿化等!
2022年04月17日 16:14   浏览:17   作者:掌上吴川








4月15日

吴川市发展和改革局发布

关于兰石镇东头角村

沿江路及东林公园建设工程项目

立项审批前的公示

该项目总投资100万元

将建设一条水泥混凝土1560㎡的道路

面积2314㎡园路铺装和园林绿化

以及

建设长338米沿石道路,262米花岗栏杆

(包括路灯、排水安装工程)







来源:吴川市发展和改革局

头条号
掌上吴川
介绍
掌上吴川官方
推荐头条